Переделка Китайского rs485 на MAX13488 500Кбит на 40 метрах провода с защитой

О программировании Arduino, использование библиотек, примеры и общие вопросы программирования.
Ответить
Viking
Сообщения: 9
Зарегистрирован: 27 сен 2018, 12:31

Переделка Китайского rs485 на MAX13488 500Кбит на 40 метрах провода с защитой

Сообщение Viking »

Всем правдами и не правдами мне пришли Китайские модули.
При тестировании были выявлены следующие недостатки.
1. Низкая скорость передачи до 19Кб на 40 метрах провода.
2. Низкая отказоустойчивость.
3. после подключения 3го модуля rs485 начинал работать не стабильно!
4. при одновременной передаче сгорели ВСЕ! max485! (тут могли и просто брак прислать так как на одном модуле стаяла max3485!)

далее мне понравилась статья Владимира который у себя задействовал микросхему MAX13488 в своем проекте шлюза на RS485
https://habr.com/ru/post/488408/
ссылка на первоисточник!

к плюсам данной микросхемы:
1. Высокая скорость передачи данных до 500Кб на не экранированном проводе длинной 40м!
2. Высокая отказоустойчивость - 5 модулей на топологии снежинка ... от центрального модуля провода в разные стороны!
3. Автоматическое определение приема и передачи данных

сам модуль после переделки!
20200925_210627.jpg
20200925_210627.jpg (924.63 КБ) 23979 просмотров
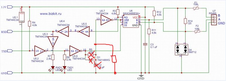
для доработки нам потребуется:
1. снять старую MAX485
2. отпаять диод D1
3. отпаять кондей С2 в место него нужно поставить следующий резистор (меняем кондей на резистор)
нужно для включения автоматической передачи и приема для MAX13488 там полный автомат
4. резистор R5 отпаиваем и переставляем в место кондея C2 ... у меня резистор улетел! пришлось поставить, что попало ...
5. напаять саму MAX13488
ВСЕ ! плата с защитой к употреблению готова !
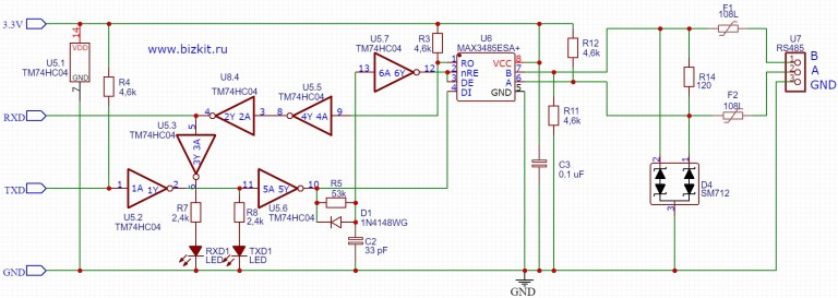
XY_017_Schematic-2.jpg
XY_017_Schematic-2.jpg (50.61 КБ) 23979 просмотров
схема после переделки
Снимок.JPG
Снимок.JPG (48.37 КБ) 23970 просмотров
спаивал деталюхи не большой газовой горелкой )))
20200920_203147.jpg
20200920_203147.jpg (889.16 КБ) 23979 просмотров
Ответить