Классика на базе atmega328p и радио-модуля nrf24l01+. Датчик si7021/bme280 и подобные.
На борту имеется стаб ncp1400, который теоретически две батарейки AAA может высадить до 0.8в.
Потребление в режиме сна на свежих батарейках 3.1В получилось 5.5мкА, на разряженных до 2.3В - 4.5мкА.
В режиме передачи на свежих 3.1В - 24мА, на разряженных до 2.3В - 45мА.
В прицепе фотографии того, что получилось, фото используемого датчика, пример скетча, файлы для заказа печатной платы и 3D модель корпуса.
Батарейная нода 2xAAA под датчик SI/BME/SHT
Батарейная нода 2xAAA под датчик SI/BME/SHT
- Вложения
-
- IMG_20200405_165820_s.jpg (982.87 КБ) 34973 просмотра
-
- IMG_20200405_165813_s.jpg (681.78 КБ) 34973 просмотра
-
- IMG_20200405_165808_s.jpg (622.84 КБ) 34973 просмотра
-
- IMG_20200405_155955_s.jpg (639.69 КБ) 34973 просмотра
-
- IMG_20200405_155949_s.jpg (569.95 КБ) 34973 просмотра
-
- Тип используемого сенсора
- Sens.jpg (37.34 КБ) 34973 просмотра
-
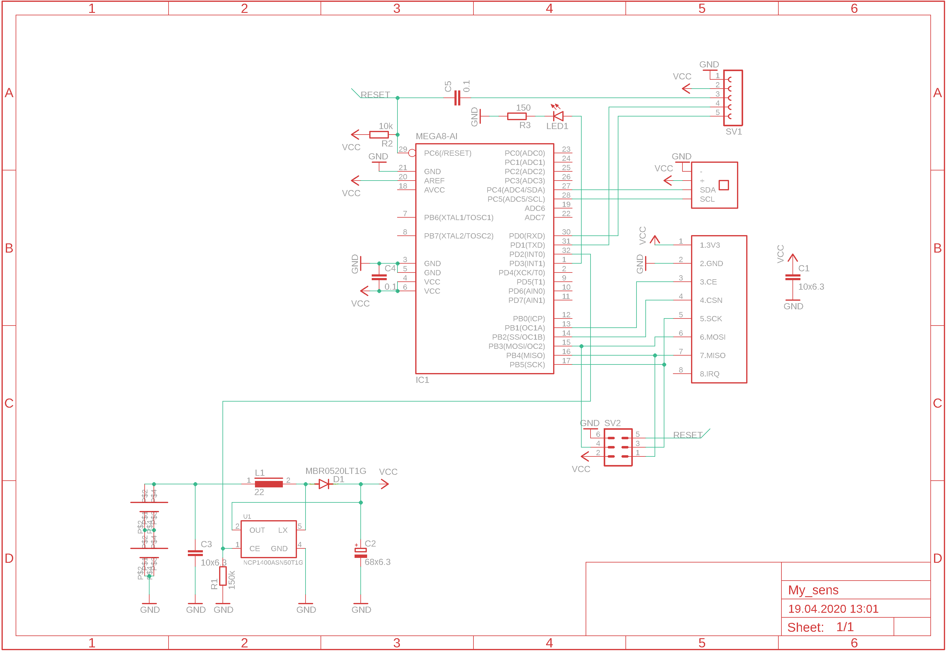
- Схема
- Sch.png (70.2 КБ) 34973 просмотра
-
- My_TH_PCB.zip
- Файлы для заказа ПП
- (40.21 КБ) 1381 скачивание
-
- My_TH_INO.zip
- Пример скетча
- (1.15 КБ) 1457 скачиваний
-
- My_TH_BOX.zip
- Файлы для 3D печати корпуса устройства
- (36.23 КБ) 1404 скачивания
Re: Батарейная нода 2xAAA под датчик SI/BME/SHT
Добрый день
На схеме mega8 микросхема - не ошибка ли?
Если удалось скомпилить под этот чип - просьба поделиться знаниями как удалось это)
Спасибо
На схеме mega8 микросхема - не ошибка ли?
Если удалось скомпилить под этот чип - просьба поделиться знаниями как удалось это)
Спасибо
Re: Батарейная нода 2xAAA под датчик SI/BME/SHT
Чипа из либы, забыл на схеме сменить название. 328 конечно, в восьмёрку майсенсорс боюсь не упихать.
Re: Батарейная нода 2xAAA под датчик SI/BME/SHT
Могу я попросить список используемых элементов (на диаграмме указаны значения без единиц измерения).
Извините за язык, но это гугл переводчик
Извините за язык, но это гугл переводчик